Dentro del proyecto WoodLCC, enmarcado en ForestValue2, cuyo objetivo es ayudar a calcular el coste total de los edificios de madera a lo largo de su vida útil, desde el diseño hasta el final de su vida útil, Gerhard Grüll et al. han publicado un estudio, Guidance for material selection in wood claddings based on end-user acceptance of maintenance and care, donde han realizado un encuesta a usuarios finales de Noruega, Suecia y Alemania con preguntas relacionadas con su experiencia y preferencias con respecto a edificios con y sin revestimientos. Del estudio han elaborado dos árboles de decisión para guiar a los usuarios finales en la selección de un material adecuado para cumplir con sus expectativas al planificar un nuevo revestimiento.
La madera es un material versátil que se usa habitualmente como revestimiento en fachadas de edificios. Puede dejarse sin tratar o recibir distintos tipos de recubrimientos que la protegen de la radiación ultravioleta, la humedad y los microorganismos, además de otorgarle valor estético. Estos tratamientos, junto con los conservantes o modificadores de la madera, contribuyen a su durabilidad, pero la elección del material depende también de factores técnicos, económicos, ambientales y, sobre todo, de los intereses de los usuarios en cuanto a las preferencias estéticas y mantenimiento.
La durabilidad de un recubrimiento no siempre coincide con la vida útil del elemento de madera, ya que está influida por su formulación, grosor, pigmentación, tipo de madera, diseño del elemento y condiciones ambientales. El mantenimiento —limpieza, repintado o renovación— es esencial para prolongar su vida útil. Además, las expectativas de los usuarios y las preferencias de mantenimiento influyen en la selección de materiales. La investigación en el campo de la predicción de la vida útil (SLP) en el sector de la construcción es fundamental para la planificación basada en el rendimiento, así como para el cálculo del coste del ciclo de vida (LCC) y la evaluación del ciclo de vida (LCA).
El objetivo del estudio fue vincular las preferencias de los usuarios finales con el conocimiento técnico para proporcionar una guía sencilla sobre la selección de materiales de revestimiento de madera, teniendo en cuenta aspectos de durabilidad, mantenimiento y costos del ciclo de vida.
El estudio se basó en una encuesta realizada en Noruega, Suecia y Alemania, que recogía experiencias con casas de madera, la limpieza y el mantenimiento de los revestimientos de madera y los cambios en el aspecto a lo largo del tiempo de la madera recubierta y sin recubrir. Se centró en especies comunes de Europa del Norte y Central (como pino silvestre, pícea y abeto), así como la madera modificada a partir de ellas.
Los materiales para revestimientos de madera se clasificaron según su durabilidad y el esfuerzo de mantenimiento esperado, comparando madera sin tratar, recubierta, modificada o tratada con conservantes. Finalmente, combinaron los resultados de la encuesta con estudios previos para elaborar dos árboles de decisión que ayudan al usuario a elegir materiales de revestimientos según sus preferencias personales de aspecto y mantenimiento.
Resultados del estudio
Experiencia en mantenimiento:
- En Noruega, es alta.
- En Suecia, es moderada, y en Alemania, es baja.
Preferencias sobre el mantenimiento:
- Limpieza: La mayoría de los participantes aceptaba limpiar el revestimiento cada 2-4 años.
- Repintado: La mayoría aceptaba repintar cada 5-10 años.
Reacción ante la pudrición:
- Un alto porcentaje de los noruegos consideraba inaceptable la pudrición en los revestimientos de madera, seguida por algo más de la mitad de los suecos y de los alemanes.
Aceptación del agrisamiento de la madera:
- La aceptación del agrisamiento de los revestimientos de madera sin recubrir fue más alta, especialmente en Noruega. La aceptación disminuyó conforme aumentaba el grado de decoloración. Véase este paper, Exploring consumer perception of uncoated wooden cladding: a study across three European countries.
Intervalo de sustitución preferido:
- En Noruega, se prefería un intervalo más largo (>20 años), mientras que en Suecia y Alemania el intervalo era de 10-20 años.
Selección de materiales:
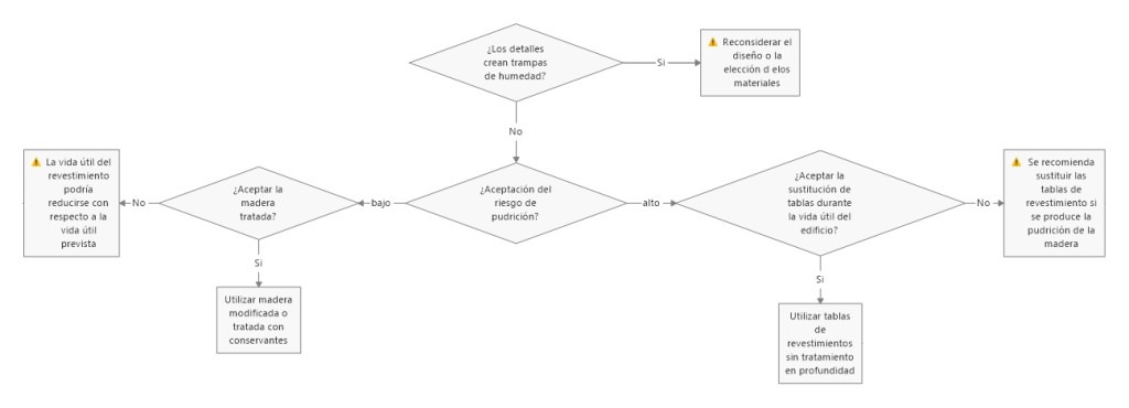
- Árbol de decisión de la figura 1: Comienza con la cuestión importante de evitar detalles que crean trampas de humedad. En zonas de alto riesgo, o cuando la aceptación del riesgo de descomposición por parte del usuario es baja, se recomienda el tratamiento en toda la masa. Por el contrario, en el caso de zonas de bajo riesgo o de mayor aceptación del riesgo, las tablas tradicionales y la sustitución de las tablas durante la vida útil del revestimiento son una opción adecuada.

Figura 1: Árbol de decisión para la selección del material de revestimiento y el tratamiento en profundidad. Traducido de: Guidance for material selection in wood claddings based on end-user acceptance of maintenance and care – Scientific Figure on ResearchGate. Available from: https://www.researchgate.net/figure/Decision-tree-for-the-selection-of-cladding-material-and-bulk-treatment-moisture-traps_fig1_397645433 [accessed 15 Jan 2026]
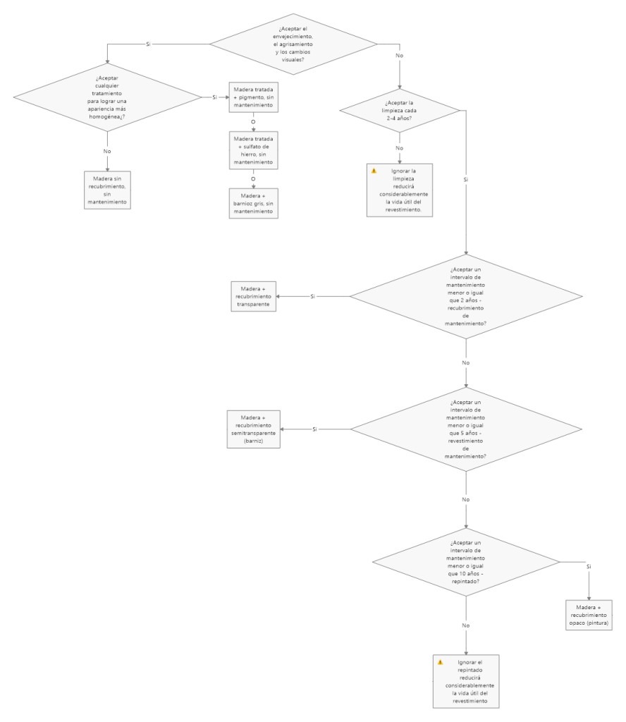
- Árbol de decisión de la figura 2: Este árbol ayuda a elegir el tratamiento superficial. La decisión se basa en la aceptación de cambios visuales (como el agrisamiento). Los recubrimientos que permiten cambios visuales son más fáciles de mantener, mientras que los recubrimientos más opacos requieren menos mantenimiento.

Figura 2: Árbol de decisión para la selección de revestimientos para madera y tratamientos superficiales. Traducido de: Guidance for material selection in wood claddings based on end-user acceptance of maintenance and care – Scientific Figure on ResearchGate. Available from: https://www.researchgate.net/figure/Decision-tree-for-the-selection-of-wood-coatings-and-surface-treatments_fig2_397645433 [accessed 15 Jan 2026]
Las decisiones sobre la selección de materiales no solo afectan el esfuerzo y coste de mantenimiento, sino también la durabilidad de los elementos de madera y la vida útil total del edificio. Si se descuidan el mantenimiento y la limpieza, se reduce la vida útil y el almacenamiento de carbono en la madera.
Una correcta selección de materiales y mantenimiento puede prolongar la vida útil del edificio y facilitar la reutilización de los componentes de madera.
Para tener una orientación sobre la selección de tratamientos para superficies de madera en aplicaciones de construcción, véase el capítulo, Surface treatment, del libro Wood and Wood-Based Materials for Building. A Compendium for Civil Engineers and Architects.
Gracias a Gerhard Grüll, de Holzforschung Austria, por su aportación.